金宝博体育
jbbtiyu

金宝博体育

188金宝博官方网站[永久网址:363050.com]覆盖各项体育投注,包括足球、篮球、排球、网球等各项体育赛事。提供188金宝博,金宝博,188金宝博体育,188金宝博官方网站,188金宝博app下载,金宝博体育,金宝博网站,188金宝博下载,金宝博链接,188金宝博网址,188金宝博黑款,金宝博网址,188金宝博靠谱吗,188平台,金宝博app下载,金宝博入口,金宝博登录,欢迎体验精彩赛事投注。

医康养系列报告:医养产业发展现状、前景及盈利模188金宝博- 金宝博官方网站- APP式

时间:2025-11-10 08:03:44

  188金宝博,金宝博,188金宝博体育,188金宝博官方网站,188金宝博app下载,金宝博体育,金宝博网站,188金宝博下载,188金宝博网址,金宝博app下载,金宝博入口,金宝博登录,体育投注活动推荐:11月29日-12月3日,第六届全国康养旅居产业发展大会暨医养康旅优质产业资源对接大会

  所谓医养结合,即医疗结合养老模式,区别于之前我国医养分离的养老模式, 即医疗系统与养老系统二者之间处于相互独立、自成系统的状态。

  医疗结合养老 服务将医疗服务与养老服务相结合,整合医疗与养老资源,面对不同养老模式及 需求的老年人口,在满足其养老需求,照顾其日常起居的基础之上,着重提供并 保障其治疗护理、预防保健、健康检查等医疗需求。就本质而言, 医养结合的核 心在于建立以养老服务为基础、医疗服务为支撑的健康养老服务体系,“着眼” 在养,“着力”在医。

  医养产业是一项以满足老年人“医-养-康-护 ”服务为核心,综合供给层面 (环境资源、硬件与服务资源、人员配置等)与需求层面(健康养老、子女照料、 医疗诊治需求、养老服务质量等),通过不同实践渠道、实践机制实现医与养相 互结合,积极应对老龄化社会的高质量养老需求,着力搭建老年人口健康福祉的 产业。

  实践中,“医康养”融合是大趋势,医养和康养之间亦没有绝对的界限, 往往互相包含彼此,需要特别说明的是,

  本文的医养产业在一定程度上包含了偏 医疗护理侧的康养领域,就康养涵义本身而言,不同于包含了旅居、养生等更广 泛意义上的大康养概念。

  在国内养老产业模式逐渐清晰的大背景下,医养结合养老服务的实现,可以 概括分成三大服务场景,即:居家医养、社区医养和机构医养场景。

  基于我国现 行养老模式的基本格局是“9073 ”,在家庭这一养老方式占比最高、相对独立的 服务空间提供生活照料与健康服务是长期内我国医养结合服务面临的基本现实。

  医养产业的服务对象主要是老年人群体,特别是那些需要医疗护理和日常生 活照料的老年人。医养产业通过提供综合性的服务, 满足这些不同群体老年人的 医疗、护理、生活照料和心理支持等多方面的需求, 以提高他们的生活质量,确保他们在晚年能够得到适当的关怀和尊重。

  根据国家卫生健康委于 2023 年 11 月发布的《居家和社区医养结合服务指南 (试行)》,居家和社区医养结合服务的服务对象是辖区内有医养结合服务需求的 居家养老和社区养老的老年人,重点是失能(含失智,下同)、慢性病、高龄、 残疾、疾病康复或终末期, 出院后仍需医疗服务的老年人。机构医养场景下, 主 要服务对象为高净值、高消费老年群体,以及部分失能老人。

  按服务场景划分,国家卫生健康委于 2019 年 12 月发布的《医养结合机构服 务指南(试行)》,以及 2023 年 12 月发布的《居家和社区医养结合服务指南(试 行)》分别对机构医养、居家与社区医养服务内容做了表述,具体整理如下:

  美国等发达国家是“整合式长期护理”的典型实践者,特别是缘起于美国华 裔老人长期护理需求的 PACE(Program of All-inclusive Care for the Elderly)模式,是医养结合式长期护理服务领域的一次成功实践,因此本部分重点介绍美国 PACE 医养结合模式的基本情况与实践经验。

  PACE 意为老年人全面护理服务项目,起源可追溯到 1971 年:在旧金山中 国城,由于文化传统,很多华裔老人不愿意入住护理之家(Nursing Home)或无 法负担相关费用,当地社区便参照英国日间医院模式,建立日间医疗和护理服务 中心,让这些老年人延迟或避免入住护理之家。

  1973 年,由和健康服务部(Department of Health Services)、老年管理机构 (Administration of Aging)和加利福尼亚州政府(the State of California)集资建 立 On Lok 社区成人日间护理中心。该中心可提供急性和慢性长期医疗服务(包 括基础的全科医疗服务和专科会诊),并提供其他辅助服务。

  1983 年,美国认为 On Lok 服务形式值得推广,退休人员医疗保险(Medicare) 和医疗救助(Medicaid)开始试验性共同对其出资。1986 年,美国政府通过立法 在全国范围内建立多个示范项目,由医疗保险和医疗救助为其支付费用,并开始 称为“老年人全面护理服务项目(PACE) ”。到 2014 年,美国有 31 个州开展 了共计 104 个 PACE 项目,承办这些项目的主体包括:卫生体系、独立身份社区 代办处、社区健康中心、长期护理提供者、 医院、州的代办处, 其中卫生体系承 办的项目最多。

  PACE 服务旨在为年龄在 55 岁及以上的居住在服务区域内的个体提供援助。这些参与者必须经过州医疗救助机构的严格审批,确认其满足该州护理院入住的 相关标准。参与者基于自愿原则加入 PACE 计划,一旦加入,他们将接受来自 PACE 中心员工或与 PACE 中心签订协议的医生及医疗服务机构的专属服务。

  PACE 计划是由美国联邦医疗保险与州级医疗补助共同资助执行的。该计划 下,医疗保险和医疗补助服务中心(CMS)依据疾病分类及病情分层系统(HCC), 针对每位失能老人的具体病情和疾病种类,预估其医疗开销,并据此每月向PACE 中心提供资金支持,即按人头计费。在此机制中, 医疗补助所负担的部分大约占 整体 2/3,该部分在各个州之间存在着不小的差异。不符合医疗补助资格的失能 老人,须自行承担每月约 3,000 至 5,000 美元的费用,而一旦符合资格并加入 PACE 项目,他们便无需再支付任何医疗费用。至于医疗保险的支付部分, 则是 基于调整风险后的平均成本进行核算,而医疗补助部分的支付比例,则是通过与 各州协商,参照各州对于长期护理的支出标准来确定的。

  各 PACE 机构将所有资金汇总,实行单独核算,并统筹规划资金用途。尽管 它们各自独立进行财务核算,却不会通过削减服务来降低成本。该做法可能使得 患者后续需承担更频繁、价格更高的医疗负担。相反, PACE 机构亦提供超出一 般医疗保险和医疗援助范畴的服务,如代付患者水电费等,目的是确保每位患者 获得适宜的医疗服务与生活照料,以保持其最佳的生活状态。

  PACE 项目致力于为老年群体提供一整套涵盖预防、医疗、康复、日常照护 以及安宁照料的综合护理方案。该项目的主要服务由日间照护中心承担, 每天清 晨,中心的班车将行动不便的老人接至中心,让他们有机会在此参与各类社交活 动,如休闲娱乐、阅读以及与同龄人交流等。在专业的生活照护人员、护士, 及 社会工作者等的陪同与照料下,老人们得以保持其生活功能,防止因身体衰弱而 被边缘化。

  对于生活自理能力较弱的老人, 中心提供个性化的日常照护服务,如 沐浴、理发、如厕等, 并统一提供午餐。此外, PACE 中心设有药剂师定期审查 老人的用药情况,确保其用药的安全性与合理性(同时有护士辅助老人用药)。行动不便的老人还能在中心便捷地接受门诊及随访服务,并根据个人需要接受康 复或专科治疗。病情稳定的老人, 每月仅需到门诊部进行一次随访。由于中心全 体员工对老人们的健康状况了如指掌,病情出现波动,便能及时被发现、评估, 进而迅速得到诊断与治疗。若老人经处理后病情稳定, 便可与其他老人一道乘坐 班车回家;倘若病情加重,则将安排住院或入住护理机构,PACE 中心的医生将 参与并跟进老人在院期间的医疗事务。

  PACE 项目参与者多为高风险失能老人,因此医生及团队成员极为注重与老 人们深入探讨其健康期望,并确切掌握他们在晚年生活中医疗诉求。基于此背景, 临终关怀服务成为 PACE 的重要组成部分。此类关怀通常针对预期寿命不超过半 年的患者展开。然而,对于 PACE 中的失能老人而言,由于医疗团队对其病史、 身体功能、社交关系及心理需求有深入了解, 且对其生命末期的紧急救治及医疗 期望有充分认知,许多患者得以更早接受临终关怀。此外, PACE 致力于全方位 解决患者的各类问题,即便患者预后尚未明朗,实际上也已着手进行临终关怀, 这一做法已使更多患者受益。

  PACE 机构提供一系列涵盖基础医疗、急性医疗及长期照护的全方位服务, 这些服务通过 PACE 中心(包括日间照护设施和治疗门诊)、居住场所或医院展 开。各中心大致服务 120 人,每周运营5 至 7 天,且在周末至少有一个中心对外 开放。为了照顾 120 至 150 名行动不便的老年人,中心大约需要部署 60 至 80 名 工作人员。PACE 团队会针对每位老人的特定需求,量身定制治疗计划,直接为 他们提供所需的医疗与家居服务,同时跟踪治疗进展并适时进行调整。通常情况 下,医院及护理之家的患者由医生照看,但在某些 PACE 中心,则是老年病专科 的护理人员依据医生建议,独立负责护理之家内失能老人的日常看护工作。

  在那些较早面临人口老龄化问题的欧美地区,老年人对健康关照、日常生活 辅助及高专业度医疗护理服务的需求,与传统医疗服务、社会化养老服务的分割 供给之间已呈现出明显的矛盾。

  为此,“医疗与养护相结合”的模式逐渐演变为 这些国家对抗人口老龄化和慢性病挑战的关键策略。自 20 世纪 70 年代起,英国 政府便将这一结合模式纳入其政策目标。该模式已发展成老年公共服务的医疗服 务与社会照护二元并立体系里实现资源整合的重要手段。

  英国在 1930 年代就进入了老龄化社会。1950 年其 60 岁以上人口在总人口 中占比已达 15.5%,是较早进入老龄化的国家。截至 2022 年底,全英共有人口6,697.14 万人,其中 65 岁以上人口占 19.2%6,已呈深度老龄化状态。

  在 1946 年,英国政府正式实施了《国家卫生服务法》,以此兑现了工党对公 众的社会福利承诺。该法通过建立全民健康系统(National Healthy System, NHS), 向国内所有公民及长期居住者提供了无偿医疗服务。同时, 对于那些残疾和年迈 等,政府采取了集中化的机构照护模式,这一举措取得了明显的成效。然而,这种无需付费的医疗保健和长期的机构护理,却在一定程度上导致受助者 对福利的过度依赖,削弱了他们融入社会的意愿与能力。随着人口老龄化问题的 加剧,医疗体系和养老机构的财政压力也逐步增大。

  在 1990 年,为应对老年人口的增长速度加快、服务成本上升以及相关压力 不断增大的挑战,英国政府实施了《国民健康服务与社区关怀法案》,着手构建 以社区为基础的社会关怀体系。该体系有效地将专业护理人才和社会工作专家配置于社区之中,将原本长期住院的老年人群转向社区接受照护,大幅减轻了医疗 健康服务的负担。

  英国的社区照护模式旨在为老年人提供适度的支持,重点关照那些需要长期 护理的老年人,保障其最大限度的自主性,通过团体之家、临时庇护所等设施提 供短期托养和日间照料服务,同时也包括居家护理。

  在英国,医疗健康机构与社区居民生活紧密相连,通过在社区设置健康巡视 员,定期入户拜访老年人,提供医疗救治、康复指导以及营养咨询等多元化服务 与建议,强化了医院与基层社区之间的互动纽带。诸如老年公寓、日间照料中心、 老年人活动站及护理院等多样化设施,均可在社区提供服务。

  20 世纪 90 年代的英国,社区照护模式实现了从“社区中照护”向“社区提 供照护”的转变。此时, 英国开始致力于推进医疗照护与社会照护的融合,打造 出“综合照护”新模式。所谓“综合照护”,即围绕被照护者,将基础医疗、社 区支持以及社会服务等多方资源进行有机整合,通过构建跨机构协作,提供持续 且高品质的照护。这一模式特别强调健康与社会服务的结合,旨在为老年人提供 包括养护、日常生活照料、医疗保健及社交支持在内的全方位服务, 从而实现对 老年人从生活照料至医疗关怀,直至生命终点的全程照护。

  “综合照护”模式虽以“社区”作为基本照护单位,却不仅止于社区范畴。该模式已跨越了传统的社区界限,实质上对既有照护体系进行了深刻的变革。

  英国养老服务具有较完善法律和体系支撑,包括医疗照护服务体系和社会服 务监管体系。英国医疗照护服务体系由国家医疗服务体系(National Health Service, NHS)与地方政府社会服务体系(Social Service Department ,SSD)共同组成。

  1948 年问世的英国国家卫生服务体系(NHS),致力于向全体公民无偿提供 普遍且公平的医疗卫生服务,已成为融合医疗与养护的关键支柱。NHS 底层由 社区医疗枢纽构成,它们作为 NHS 的基石,在各自社区内提供基本的医疗服务;中层由提供急诊、严重疾病治疗、手术及住院服务的综合性医院组成。

  位于金字 塔顶端的专科医院,则专注于处理罕见及复杂的医疗难题。患者首先在社区医疗 中心注册,并预约全科医生进行健康咨询和常见病的处理;如需更深层治疗,则 通过推荐方式前往综合医院或专科医院。此流程极大地优化了医疗资源的分配与 利用。

  NHS 的各级医疗单元已与地方众多的养老护理机构建立了紧密的合作关系, 提供如远程医疗看护、持续性护理等扩展服务, 从而有效地应对了老年群体在医 疗保健及护理方面的需求。

  英国医养设施可分为 6 种类型,注重医养结合,但养老和医护服务各有侧重, 涵盖了基本生活照料、日间照护、长期照料、专业照护、临终关怀等多种形式。

  医养设施 类型服务对象服务类型医养服务内容养老院自理老人、介助 老人机构照护生活照料、日间照护、文化娱乐、社交活 动、医疗保健、康复护理、缓和治疗老年养护 院介助老人、介护 老人机构照护生活照料、日间照护、康复理疗、姑息治 疗、缓和治疗、EMI 单元、临终关怀日间照护 中心自理老人、介助 老人居家照护 社区照护膳食供应、家政协助、个人护理、社交活 动、文化娱乐、医疗保健、临托服务老年护理 公寓自理老人、介助 老人居家照护膳食供应、家政协助、个人护理、文化娱 乐、复健护理失智照护 机构痴呆症、阿尔兹 海默症患者机构照护生活照料、专业照护、心理疏导、认知训 练、生活能力培训医养社区自理老人、介助 老人、介护老人社区照护 居家照护老年住宅、商业服务、文体娱乐、医疗护 理中心、体检中心

  英国在为老年人提供医护服务方面,强调根据老人的具体需求来配置医养设 施。对于那些生活能自理的老人, 设施所提供的医疗服务集中于慢性病管理,重 视医疗保健与理疗;而对于患有痴呆或阿尔茨海默病等认知障碍的老人,医养结 合机构专注于心理辅导和认知功能训练等专项照护;

  在规模较大、功能全面的医 养机构中,除了要提供舒适的居住环境、便捷的商业服务以及丰富的休闲活动外, 还应配备一定规模的综合性医疗单元,以满足老人们的全面需求。

  以建成于 2003 年的伦敦达尔文医养社区为例,该社区为自理、介助和介护 不同类型的老人提供服务。社区内配置了社区中心、花园、活动用房、咖啡厅、 美容美发、图书馆、游泳池、 IT 培训室、医疗保健、理疗单元等综合功能, 老人 可以方便地解决一切生活需要。内设社区医疗为入住者提供预防、诊疗、护理和 康复等多种专业、快捷的医疗服务。

  日本医养服务主要为长期介护体系,这建立在强制介护保险体系基础上,日 本在 2000 年就针对 40 岁以上人群制定了强制介护护理保险制度,且政府也有大 量的公共长期照护支出投入。此后, 日本政府通过碎片化政策整合,从医疗诊治 逐渐向预防进行过渡转型,搭建了“医养结合” 的养老模式。

  日本社会老龄化加快,劳动力市场的适龄人口缩减,生育率显著降低,使得 该国的养老保障体系持续性的根基遭受冲击。在此背景下, 日本的长期护理保险 机制在实施过程中暴露出诸多瑕疵。因此日本计划制定一套更紧密融合医疗与养 护功能的老年照护体系,旨在补充和完善现行长期照护体制的运作短板。

  1963 年, 日本政府制定了《老人福利法》,规定政府出资修建特别养老院, 为认知症、卧床不起等体弱老人提供服务;1982 年,日本出台了《老人保健法》,

  其中提出了由政府为有需要的老人出资建立提供短期入住、治疗服务和护理的托 老所这一新举措;

  1989 年制定《高龄者保健福利推进十年战略》,以此为契机, 众多老年活动室、老人医院、老年公寓开始出现;

  1997 年 12 月,日本通过了《护 理保险法》,规定:“采用强制的方式,以政府为主体,将居住在本国的 40 岁以 上者(包括外国人)纳入到长期护理保险中,65 岁后开始享受保险提供的服务, 卧床或患痴呆无法自理的老年人不去医院就可在家接受护理 ”。

  2000 年开始日本在全国实行介护保险法,并在 2005 年进行了部分修订。其 程序为,首先由被保险人提出介护申请,然后由地方政府下设的专业评估机构根 据申请人的生理和精神状况评定需要介护的时数和级别。

  日本构建的介护保险机制,其核心在于向有需求的公民提供专业的介护服务。在此基础上,服务的具体执行严格以介护保险制度为基础,主要服务于那些处于 “需介护情形”及“需支援情形”的人群。所谓的“需介护情形”,是指公民身 体或心理障碍持续超过六个月;

  而“需支援情形”则指那些能够自理部分日常事 务,但仍旧依赖外界援助以保持生活质量的人群。鉴于“需支援情形”有可能发 展成更为严重的“需介护情形”,日本着力强化居家与机构两种介护服务,旨在 延缓这种状态转变的进程。居家介护涉及在家或在养老机构的短期照护服务, 而 机构介护则是在各种老年设施中提供的长期护理及康复服务。这些服务大多由私营企业或非盈利组织承担。日本老龄服务企业, 以“小型化”和“连锁化”为经 营策略,向老年人提供全方位的照护支持,介护费用由服务使用者与政府共同分 担。此外,日本法律规定,凡年满四十周岁者,不论其是否立即需要介护服务, 均须加入介护保险计划。

  居家医养结合的养老模式可区分为两类形态:一是老年人群在居住地便能得 到专业护理人员的多样化服务,如应急援助、家居清洁、医疗支持及餐饮服务等 个性化、专业化的照护;二是老年人白天被送达日间照料中心,接受专业机构提 供的全面护理,夜间则返回家中。实操种, 部分日间照料中心的服务范畴进一步 拓宽,为社区老年人提供短期寄宿式的养老服务。

  日间照料中心是日本居家医养结合养老模式中的一个典型设施。已发展至上 千家,其资金来源情况如下:

  从服务内容来看, 目前日本居家养老护理模式服务已发展到十余项,其中, 上门服务包括护理、洗澡、诊疗、康复服务以及居家营养管理指导等。这些上门 服务可以划分为照顾和医护两种。

  其中护理和洗澡为照护服务内容,诊疗和康复、 居家营养管理指导为医护服务内容。

  在日本,医养结合的养老机构呈现出多样化的形态,它们大致可根据入住长 者的具体需求,细分为六类不同模式,具体情况如下:

  目前,我国所处的人口老龄化具有“规模庞大、增速加快、未富先老、区域 发展不平衡”等特点。据国家统计局数据显示,截至 2023 年底,全国 60 岁以上 老年人口达 2.97 亿, 占总人口的 21.1% ,65 周岁及以上人口 2.17 亿, 占总人口 比例为 15.4%。

  预计中国在2030 年 左右进入占比超20%的超级老龄化社会,之后持续快速上升至2060 年的约 37.4%, 企稳一段后将再度上升至 2080 年及之后的 46%左右,届时中国 8 亿总人口中近 一半是老年人。心脑血管疾病等慢性病患病率高成为影响老年人群健康的主要问 题,我国失能和部分失能老年人近 4,000 万7,其中完全失能的老年人近 1,000 万。而据北京大学一项人口学研究显示,如果不加以预防和控制措施,到 2030 年,我国失能老人规模或将超过 7,700 万。

  老年人对健康服务的需求明显高于其他年龄人口,需要得到适宜便捷的医疗 和护理服务。而当前医疗服务体系还是以应急、救治为主, 需要向预防为主、急 慢分治、注重慢性病治疗等方面转变, 迫切需要加快长期护理相关制度设计和实 践探索。从长远看,人口老龄化将给家庭养老、医疗服务等带来长期支付压力, 将对社会保障制度的可持续性产生一定影响。

  发展医养结合对于促进实现健康老龄化、建设健康中国具有重要意义8。医 养结合可以有效提高老年人的健康水平、改善老年人的生活质量, 是社会各界普 遍关注的重大民生问题,是满足亿万老年人健康养老需求的重大举措。

  自 2013 年,国务院《关于加快养老服务业发展的若干意见》首次对医养结 合理念给予官方认可,众多部门陆续出台相关政策,促进了医养结合模式的深入 发展。

  第一个阶段为 2013 年至 2015 年,在国务院的牵头下,这一政策的顶层设计得以确立,突显了医疗 养老结合的战略意义及其在产业中的核心地位;

  第二个是 2015 年至 2016 年期 间,由民政部和卫健委共同推进的任务规划阶段,该阶段进一步明晰了各部门的 监管职责与实施路径,产业布局逐步走向深化与细化;

  第三个阶段自 2017 年起, 以卫健委为主导的落实细节阶段,该阶段对医疗与养老结合的推广及试点工作指 明了具体任务。另外,为缓解社保基金的压力,金融监管机构亦出台了多项政策, 积极推动商业健康险和养老险的发展。

  1)资金端:医养资金流入渠道主要包括:医疗保险、基本养老保险、企业 年金、商业养老保险、个人养老金及储蓄等。

  2)资源端:医养产业主要整合医疗资源以及养老资源,医疗资源包括各类医疗机构与医生护士等专业人员,养老资源包括家庭、社区、机构等养老场所, 各类医养服务及其产品,养老保健相关药品与设备等。

  3)消费端:即医养服务需求方,主要为各类老年群体,老人根据自身养老 意愿、自理能力服务需求及收入水平,选择不同的养老场所及服务。

  (4)市场体量:医养结合机构近 8,000 家,居家及社区医养潜在市场空间可 期

  截至目前全国医疗 卫生机构和养老服务机构签约对数达到了 8.7 万对。具备医疗卫生机构资质并进 行养老机构备案的医养结合机构达 7,800 多家,床位达 200 万张。其中, 有 5,500 多家是社会力量举办的,占总量的 70%以上。养老模式上,90%以上的老年人希 望居家养老,由此将催生出巨大的居家及社区医养服务市场。卫健委一直致力于推进增加居家社区医养结合服务,提升居家社区医养结合服务的能力,丰富居家 社区医养结合服务的内容。

  据易观分析《中国医养结合市场专题分析报告 2018》数据,2020 年我国医 养结合市场规模可达到 5.7 万亿元人民币,包括医护养康四大板块,包括但不限 于远程医疗服务、医疗护理、生活护理、健康管理、智能硬件、保健品等;而根 据中国社科院 2016 年发布的《中国养老产业白皮书》的预计, 到 2030 年,中国 养老产业的规模将达到 13 万亿元人民币。

  就实际情况来看,以居家为主、社区为辅的医养结合模式更适合中国国情, 而当前医养资源更多集中在优质的养老机构中,暂时难以全面普及到居家及社区 养老场景中。

  在国家大力发展医养结合的养老产业的大背景下,推动优质医养服务下沉至 居家及社区养老,让更多的老年人得以享受医养结合的养老服务,是构建我国医 养结合养老体系的必然选择。为扩大医养相结合的养老服务供给, 市场上也涌现 出许多瞄准社区及居家养老需求的医养企业,以信息化、数字化、智能化的手段 建立“没有围墙的养老院”,化解居家、社区医养资源获取难题,实现医养服务 半径的最大化,同时减轻子女的陪护压力,为医养结合提供了一个全新的思路。

  根据 2024 年 5 月 16 日国家卫生健康委新闻发布会介绍,我国大力推进医养 结合,取得了积极成效。完善政策措施, 将医养结合纳入重要规划,对居家社区 服务、机构服务、医养衔接、服务监管出台具体政策措施。针对财税、价格、土 地、医保、投融资等制定支持性政策, 为医养结合发展提供了支撑。扩大服务供 给,形成了 4 种比较成熟的医养结合服务模式,即医疗卫生机构和养老服务机构 进行签约合作、医疗卫生机构开展医养结合服务、养老机构依法依规开展医疗卫 生服务、医疗卫生服务延伸到居家和社区。

  目前医院与养老机构建立合作关系较为普遍,民办小型养老机构,尤其是邻 近医院或经济能力较弱的机构,通常会选择与医院建立协同关系。这种合作涉及 多方面内容:专业医护人员会定期前往养老机构,为老年居民进行健康评估;

  此 外,医院也会安排专业护士提供康复护理。为使得老人们在生病时能快速就医, 双方还设立了专门的绿色通道。

  在紧急情况下, 医院能够迅速派出救护车,为入住老人提供及时的医疗救助。该等合作机制,在很大程度上优化了民办小型养老 机构的养老服务质量,但相应的养老成本亦较高。

  对于社区而言,鉴于养老机构与医疗中心距离较近,构建两者间的合作关系 成为优化社区养老模式的理想选择。社区中健全的医疗与养老资源, 构成了医疗 与养护结合的坚实基础。通常, 社区内设有卫生服务中心或医务室,配备有常驻 的全科医师及专业护理团队,为居民提供基础诊疗和护理服务。随着分级诊疗制 度的推进,社区医疗机构能够为老年人群提供双向转诊和预约诊疗服务。此外, 社区养老服务设施亦日臻完善,一些日间照料中心转变为老年人娱乐休闲的好去 处。

  社区医院与养老服务中心通过合作机制,为养老服务站点配置医疗专业人才, 进行日常体检、疾病治疗及术后康复等工作,同时建立健康档案。医护人员根据 老年人的健康状况调整用药及诊疗方案,提供专业护理,并在养老服务中心增设 必要的护理及医疗设备,加强了对老年人身体状况各项指标的监测,从而实现了 更周全的护理服务,确保在紧急情况下能迅速给予医疗援助。

  该模式专注于那些长期疾患、生活难以自理的老年群体,其服务形态大致可 划分为三类。

  一是以医疗机构为主导,拓展养老服务。这主要适用于那些门诊量 较少、医疗资源闲置的城市二级医院。这类医院不仅设施完备、医护人员专业素 质高、康复护理能力强, 而且能吸引老年患者资源,有效利用现有医疗资源;

  二 是部分医疗机构的特定科室也开始提供养老服务,如设立老年病专科和专门病房, 创建康复及护理中心,以便在治疗疾病的同时,助力老年人恢复身体机能;

  三是 将医疗机构转变为融合医疗与养老服务的康复机构或护理院。这涉及整合医疗资 源,将有条件的医院转型为以康复护理为主的养老机构,为病患老人提供专业、 长期护理。以医疗机构为支撑,拓展养老服务,能最大限度地发挥其在疾病救治、

  康复护理、健康咨询和养老托管等方面的优势。特别是对慢性病患者及康复期老 人,这些机构可利用完善的医疗设备和专业团队,提供健康生活习惯、合理饮食 等指导,并制定个性化的康复计划。一些中医院还能提供针灸、牵引、推拿等中 医康复治疗,而大型综合性医院则可设立无需陪护的全程托管病房,通过建立健 康档案,指派专职护士全天候护理,定期检测身体指标,对老人的健康状况进行动态评估。此外, 也有医疗机构专设老年病专科,主要收治临终患者,侧重于心 理调节和精神慰藉,尽力减轻病危老人及其家属的心理压力。

  养老机构担当着为老年人提供日常看护、精神慰藉及文化娱乐的重要角色。然而,目前大部分此类机构面临的一个显著问题是缺乏医疗执业资格。尽管国家 卫健委已经降低了养老机构设立医务室的申请标准,但养老场所之间经济实力、 市场定位、服务对象、基础设施以及发展规划上的不同,导致只有那些规模较大、 经济较为雄厚、服务对象主要为长期患病、康复中或生活部分自理的老年人、收 费较高且设施较为完备的养老机构,才更适合拓展医疗服务业务。

  这些机构往往 通过在内部增设附属医疗设施,如老年病房、专科医务室、护理站点、康复治疗 室等,以及引入专业的体检和诊疗设备,招募专业医疗人员,包括全科医师、药 剂师、保健导师、专业护士及护工等, 以此构建完整的医疗护理团队,进而转型 为一家提供全方位医疗服务的养老机构。

  养老机构可在对老年人生活状态进行全面健康评估的基础上,定期开展生理 指标检测和健康跟踪,开展常见病症的预防与药物治疗,同时专注于慢性病的康 复照护。在疾病突发情况下, 确保及时治疗并配备必要的急救设备,提供紧急救 治及陪同就医服务。

  此外, 亦可根据每位老人的特定需求,量身定制个性化的护 理方案,使其在养老机构内就能获得专业医疗照顾。规模较小的养老机构, 在满 足医务室及护理站设立标准的前提下,也能申请取得医疗执业资格,为老人提供 必要的医疗护理服务。

  在我国的养老体系中,社区居家养老模式以其兼顾家庭与社区照料的特色, 充分融合了居家舒适与社区支持的优点,形成了一种充满人文关怀的社会养老方 式。目前, 绝大多数老年人倾向于选择这种养老方式,尤其是那些生活能够自理 或仅有一些轻微慢性疾病的老年人群。该模式的优点之一在于为老年人提供了一 个他们熟知和喜爱的生活环境,便于他们与社区邻里及朋友保持交流互动,能够经常性地获得亲情与友情的关爱,以及精神上的慰藉,在一定程度上减轻了对子 女的依赖程度。

  在社区居家养老体系中,医养结合服务主要由社区医疗机构承担,向居家老 年人提供贴心的一对一服务。这些服务项目涵盖了日常生活照料、家居保洁、陪 同外出以及代为求医购药等多个方面,有效地填补了家庭护理的空缺。

  通常, 身 体状况较好的老年人可能会倾向于选择居家养老,然而随着年龄增长,自理能力 逐步衰退,加之家庭护理功能的减弱,社区养老便显得尤为关键,成为了家庭养 老模式的优质延伸,并为居家老年人提供必需的医疗服务。

  在该模式下,全科医 生走进家庭扮演了重要角色。他们为居家养老的老年人, 尤其是那些身患疾病的 人群,提供上门看诊和专业评估,通过定期对老人的健康状况进行监测,对病情 做出精确判断,并给出相应的康复指导。例如, 对于高血压、糖尿病和精神疾患 等慢性病患者,医生会定期上门进行巡诊和健康评估,满足老年人的个性化需求。对于需要长期照护的老人,社区医院还可与其签订长期医疗服务合同,指派固定 的医疗团队定期上门实施专业的医护服务。

  济南大学朱孔来教授通过调研与分析,总结了山东省推进医养结合养老服务 现有的十八种模式,包括三个场景:机构医养结合场景、社区医养结合场景、居 家医养结合场景,山东省的医养结合模式可能具有地域性特点,但在全国范围内 仍具有一定的普适性和观察价值,具体情况如下:

  此外,部分医养结合大型机构在做好“机构养老”的同时向“社区养老”和 “居家养老”场景提供延伸服务,在“机构养老”、“社区养老”、“居家养老”三 个层面同步开展医养结合服务,形成了“机构、社区、居家三个层面融合发展的 智慧型”医养结合模式,取得了较好的经济效益与社会效益。

  医养结合市场服务提供主体众多,包括远程照护服务商、上门康复护理服务 商、智能养老设备厂商、医疗机构、数据服务商、医养结合养老机构、地产系养 老企业等,

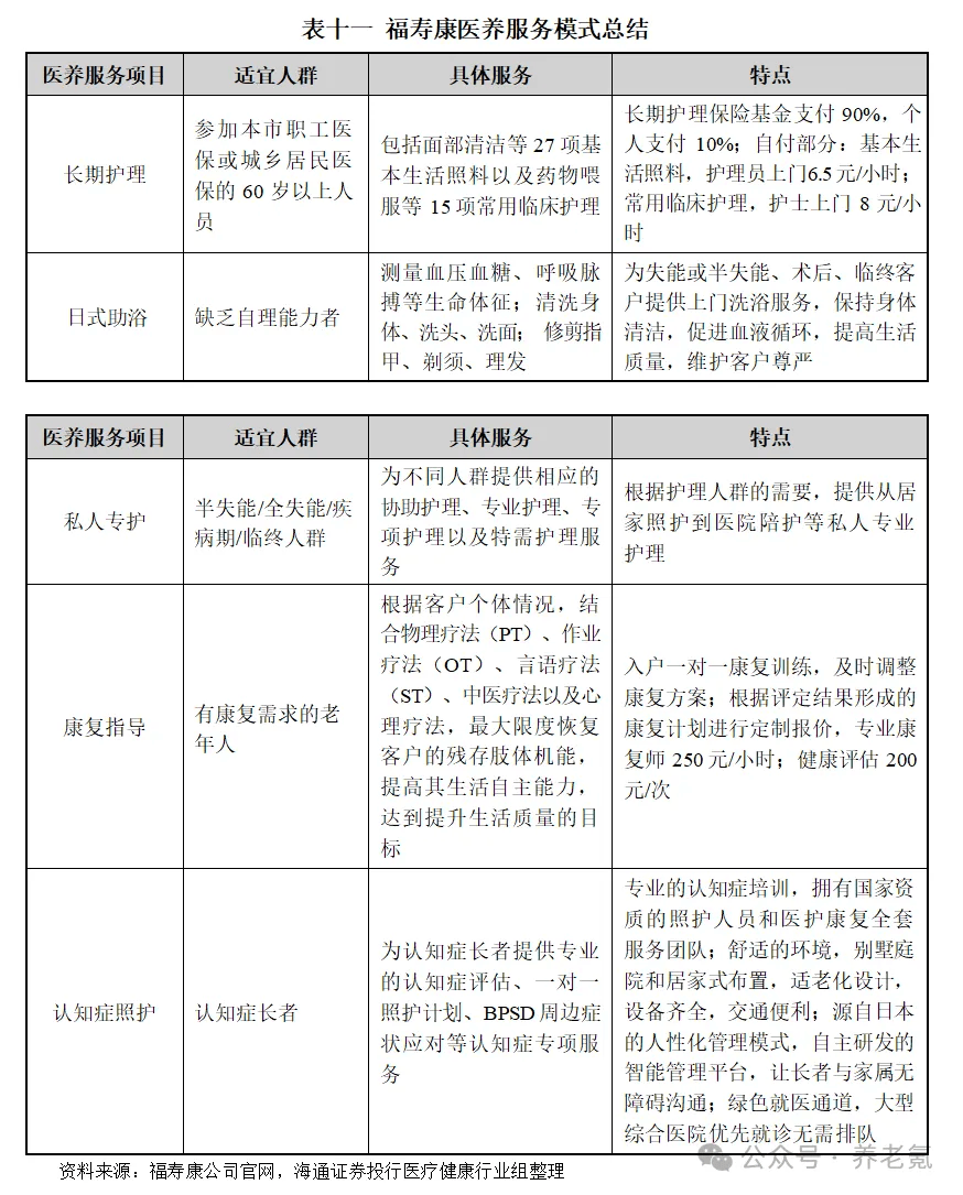
  福寿康智慧医疗养老服务(上海)有限公司(以下简称“福寿康”)成立于 2011 年,秉持“助天下长者生活更美好”的使命,以“打造中国居家医疗照护领 导品牌”为愿景,致力于为客户提供专业、优质、便捷、放心的社区居家医疗、 护理和康复服务。福寿康在社区居家养老领域精耕细作十余载, 是目前我国规模 较大的居家医疗照护服务机构。

  公司官网显示, 公司主要提供的医养服务包括长 期护理、日式助浴、私人专护、康复指导以及认知症照护等,截至 2023 年底, 福寿康业务布局全国 60 多个城市,拥有全国 400 余家分支机构,其中包括 8 家 护理培训学校、10 家养老院、70 家日间照料中心及长者照护之家、1 家互联网 医院、13 家医疗诊所、260 家医疗护理站等。

  公司自成立以来快速发展:2016 年便获得天使轮投资;2018 年实施全国拓 展战略,年服务量达 250 万人次,并于同年获得华医资本、复星医药等机构领投 的 A 轮融资;2021年公司业务覆盖全国 50 余个城市,年服务量达 1,500 万人次, 并完成了由红杉资本中国基金领投的数亿元 B+轮融资,这是继 2020 年 12 月启 明创投领投数千万美金投资后获得的又一笔新融资;2022 年公司全国分支机构 突破 400 家,并分别获得了腾讯投资的数亿元人民币的 C 轮融资以及人寿集团 旗下国寿大养老基金超亿元的 C+轮融资。

  成都锦欣福星康养产业集团有限公司(以下简称“锦欣福星”)成立于 2014 年 7 月,前身系成都锦欣康养医院管理有限公司(以下简称“锦欣康养”)。

  公司 是一家集机构、医疗、居家、社区一体化发展的城市养老综合服务运营商。公司 以“全方位医养结合”为核心,提供包含健康管理、生活照料、基本医疗、老年 康复、专业护理、营养管理、心理慰藉、安宁疗护等“全老年生命周期健康照护 服务”,其探索创建的“锦欣模式”、“福星模式”以及互联网+居家养老服务的“居 家乐虚拟养老院模式”,为养老事业提供了全国样板。锦欣福星依托成都锦欣医 疗投资管理集团有限公司(简称“锦欣集团”)旗下生殖、医疗板块服务优势, 统筹服务资源,坚持老年医疗、机构养老、社区居家养老、产业协同服务一体化 发展战略,做强全产业链、全老年生命周期服务体系。服务区域上, 公司深耕川渝、长三角和大湾三大区域,已完成在成都、绵阳、自贡、德阳、内江、乐山、 贵阳、苏州、无锡、扬州、徐州、安庆、北京、东莞等城市的养老产业布局。

  2022 年,锦欣康养与苏州福星医疗养老产业集团有限公司(以下简称“福星 医养”)完成全面战略重组后,实现强强联合,打造出全新的养老服务集团锦欣 福星。锦欣康养源于锦欣集团的公益事业部,自 2011 年 9 月建立第一家养老机 构,整合锦欣集团旗下医疗资源,针对居家养老、社区养老和机构养老三种养老 模式,建立起了庞大的养老服务网络和上下游产业链。同时依托锦欣集团下属社 区卫生家庭医生工作站,以及 4 家医院内设的康养科室,实现居家和社区日间照 料中心的医养结合。福星医养前身系“苏州福星护理院”,始建于 2004 年,为解 放军 100 医院老年病科的四位军医所创立,是国内首批以卫健委批准、民政局注 册、医保定点的民非医疗养老机构。

  2023 年 6 月,重组完成后的锦欣福星获得了春华资本以及奥博资本 8,000 万 美元的战略融资,据公开信息,锦欣福星有可能成为锦欣集团板块下继锦欣生殖 (后第二家登陆港交所的公司。

  目前,锦欣福星深度探索和打造的“医养结合”服务模式,将医养理念融入 居家养老、社区养老、机构养老三大模式中。居家养老方面, 锦欣福星搭建 24 小 时一站式居家社区智慧养老信息服务平台,充分利用社区资源为居家养老的老人 提供日常生活所需的社会化服务,为老人提供紧急援助、生活照料、健康管理、 长期照护保险服务、情感关怀等一系列居家社区养老服务;社区养老方面,锦欣 福星遵循“依托站点,覆盖社区”的发展模式,立足社区、服务家庭, 以社区长 者、残疾人服务对象的需求为导向,承接运营养老综合体、社区日间照料中心、 助餐服务点的运营项目,为附近社区老人提供日间托老、老年助餐、上门护理、 居家清洁、康复理疗、长期照护、适老化改造等综合性养老服务;机构养老方面, 锦欣福星为各类老人打造了不同层次的专业养老机构,并依托母公司锦欣集团在 医疗领域的资源,使老人享受医养护一体的养老服务。未来, 锦欣福星康养将持 续发挥自身“标准化、连锁化、品牌化”的核心竞争优势,以医养融合模式为核 心,为失能失智和慢性病老人等刚性需求提供普惠型健康养老服务,全面满足“三 无”、空巢、失独、失能失智老人、残障老年人和慢病老人以及临终关怀老人等多元需求,预计 2023 年内总床位将超 15,000 张,2025 年超 40,000 张,远期实 现 300,000 张床位目标。

  颐家(上海)医疗养老服务有限公司(以下简称“颐家”)创立于 2013 年, 公司以“医护康养一体化”的发展模式,借鉴发达国家成熟的复合型健康服务主 流模式,贯彻“健康养护每一个中国家庭”理念,以专业的医疗级服务为核心,聚焦护理、康复、养老三大健康服务场景, 整合多元化资源,为全年龄段人群提 供高品质整合式医养照护服务。

  2016 年,颐家获得医保 资质和长护险资质,开始启动社区居家医康养护运营模式,形成了卫生站、护理 站、健康驿站三站合一多元化居家养老支持服务业务板块。

  2017 年,颐家开启了 信息化建设,利用“互联网+”的思路,优化运营模式,完善人才培训体系,研 发市场化付费项目,建立了自己的线 年,颐家和其战略投资人中国人民保险(PICC)联合发布了收款服务型理 赔医护康养产品——“福佑一家”中老年骨折护理险。近两年, 颐家面向行业 B 端,大力推广其根据市场需求自主研发的 AHC(尔家护)“AI 人工智能服务流程 数字化监管解决方案”,从而提升了居家服务的质量、保护了用户隐私和数据安

  全、实现了服务监管和责任追溯。目前, 颐家的业务范围已覆盖上海、广州、成 都、天津等 17 座城市,管理员工规模超 2,000 人,长者会员约 10 万人,一年提 供超过 800 万人次的居家护理服务。对外融资方面,根据公开信息,2017 年颐 家获得华润健康集团的 Pre-A 轮战略投资,2020 年获得人保 A 轮战略投资,2023 年 5 月获得源道投资 A+轮投资,2023 年 12 月,颐家获得由绍兴国创振德医疗 产业基金独家领投的数千万元 B 轮融资。

  颐家通过“颐护到家”以及“颐家诺”两项服务为居家养老的老年人提供优 质的医养服务,通过构建“邻里圈”、“怡心园”、“护耆家”三大实体机构来优化 老年人社区养老资源,实现整合式医养服务。

  北京同仁堂医养投资股份有限公司(简称“同仁堂医养”)成立于 2015 年, 是同仁堂集团下的子公司,致力于整合医疗与养老资源,打造集医、食、居、养、 文娱为一体的中医特色大健康生态圈。同仁堂医养是一家领先的中医医疗集团, 按照连锁医院、基层连锁医疗机构及互联网医院三个层级构成自有和管理医疗机 构。结合“医”与“养”,其提供现代化、定制化的中医医疗服务,以标准化服 务流程一站式覆盖全场景,利用优势专科并采用中医药物和非药物治疗相结合的 方式,为客户提供最合适的方案。

  依托同仁堂集团丰富的医疗资源,同仁堂医养以中医药为优势,力推中医特 色医养服务,探索医养结合服务的新模式。同仁堂医养按照同仁堂集团的部署,将实施医养结合作为医养集团战略规划中的重要一环,推动旗下社区医疗、养老 业务板块间的协同联动,丰富社区医养结合服务项目渠道,创建有中医药特色的 社区医养有机结合和多维度老年人居家养老服务品牌。传统中医药文化是同仁堂 医养结合模式的主要特点和优势所在。依托同仁堂集团系内资源, 同仁堂医养在 社区医疗机构设置以老年病、慢性病防治为主的中医诊室, 充分发挥中医药预防 保健特色优势,开发中医药与养老服务相结合的系列服务产品。围绕健康管理、 慢病康复等领域,同仁堂医养可为中老年人提供具有同仁堂中医特色的针灸、推 拿、理疗、慢病调理等医养服务。此外, 同仁堂医养还积极探索线上线下医养服 务结合:通过设立北京同仁堂互联网医院,同仁堂医养以“互联网+”模式,深 度整合同仁堂旗下的专科医院、社区服务中心、诊所、药店等资源,为老年人提 供一站式在线诊疗服务。

  重庆医科大学附属第一医院青杠老年护养中心(简称“青杠老年护养中心”) 是重庆医科大学附属第一医院投资兴建,国家发改委批准的全国第一家医院下属 的养老机构,系 2009 年国家基本养老服务体系建设试点项目,是全国首家大型 公立医院主办的养老机构,2024 年获评“全国医养结合示范机构”。青杠老年护 养中心占地面积 1,073 亩,设置养老床位 3,000 张,医疗床位 1,000 张,是集养 生文化、康复理疗、医疗护理、休闲娱乐等功能为一体的重庆市首家大型五星级 综合性养老机构。

  依托重医附一院精湛的医疗护理技术、先进的仪器设备、优秀的管理团队, 中心目前配备专职医师 2 名,住培医师、有执业医师资格的研究生共 4 名,保障 中心医疗所需;同时还有老专家每月 2 次来到中心进行查房,协助解决医疗难 题。中心设有心理卫生、中医科、皮肤科、老年科、记忆门诊等专科门诊, 配有 检验、药房、放射、B 超、远程心电等辅助科室,为长者提供强有力的医疗保障。重医附一院院本部为中心开设“绿色通道”,实施双向转诊制度,救护车 24 小时 待命,再加上慢病区提供的医疗支持,形成“3+1循环转区机制 ”,满足“养老 ” 与“医疗 ”需求。

  提供个性化的健康管理方案,架起长者、家属与健康资源之间的 桥梁,实现全人、全程、全家的健康照护。认知症照护:

  用认知训练、园艺疗法、音乐疗法等非药物的防治方法, 让认 知症长者从容安稳,感受家一般的温暖。生活式康复

  :运用 ICF 理念和方法,通过气压治疗、中频脉冲电治疗、肺康 复指导等方式,实现康复训练与日常生活高度融合,激发长者主动参与意愿,重 建长者生活能力。失能照护:

  提供全人化照护服务,通过减少多重用药、老年综合评估、非药 物干预等精细管理,让长者干净整洁、安全舒适, 实现离床生活,过上尊严有品 质的晚年生活。安宁疗护:

  传承台湾安宁疗护之母赵可式教授的先进理念,结合老年慢性病 长期综合管理的丰富经验,开展死生教育、安宁疗护个案介入、生前预嘱签订、 预立医疗计划签订等,目前已帮助百余位老人安详、无痛苦、有尊严地走完人生 的最后一段旅程。③分类管理

  青杠老年护养中心在区域设置上按功能分区,设有养老区(含自理区、照护 区、护理院) 慢病区(含老年病、神经系统疾病、康复理疗) 等不同区域。根据 入住老人的身体状况、失能程度和个性需求将老人分别安排入住不同区域。自理 区主要接收生活能自理的老人,提供保健指导食宿和精神文化娱乐活动,不需要 提供生活护理服务。照护区和护理院主要接收急性病恢复期、慢性病需要长期康 复照护、认知功能障碍、肿瘤晩期以及长期卧床、生活不能自理, 处于失能或半 失能状态,需要 24 小时看护和护理服务的老人。慢病区接收处于慢性病治疗阶 段、需要制定和调整治疗计划,要求 24 小时精心专业医疗护理服务。

  燕达金色年华健康养护中心为燕达国际健康城投资管理有限公司旗下养老 板块,坐落于北京东燕郊开发区。燕达金色年华健康养护中心总投资近 100 亿元, 总建筑面积 92 万 m2,设置养老床位 15,000 张,于 2011 年正式运营。燕达金色

  年华健康养护中心分三期建设,一期 2,300 张床位于 2016 年全部住满,二期近 8,000 张床位于 2018 年 10 月陆续开放入住,三期近 4,700 张床位,于 2023 年 11 月开放入住。公开资料显示,截至目前,养护中心共入住 6,000 余人,其中 95% 均为京籍长者,为疏解北京地区的养老压力做出了较突出贡献。

  养护中心内设置的老年病科,配备了脑科医生、心脏科医生、骨科医生、妇 科医生、心理医生、全科医生和中医医生等, 对长者的慢性病、常见病、 一般性 疾病等进行诊疗,每年定期为长者免费体检,建立健康档案,并制定合理的健康 管理方案。医护人员 24 小时值班,长者发生重大、突发性疾病时可第一时间对 接燕达医院,为长者赢取黄金救治时间。家庭医生定期上门健康服务,进行疾病 诊疗、健康检查、健康评估、健康调理、健康指导等,并把长者身体健康情况, 录入健康档案,进行健康管理。中医医生定期上门健康服务, 根据长者的身体状 态,给予提供针灸、拔罐、艾灸、蜡疗等中医理疗服务。心理咨询师定期上门为 长者提供生活问题咨询、身心疾病咨询、心理疏导、心理危机干预等服务。

  此外,与养护中心紧紧相邻的燕达医院是三级甲等综合医院,通过先后与北 京朝阳医院、天坛医院、北京中医医院、北京协和医院等权威三甲医院合作, 有 效提高了医院的整体诊疗水平,为养护中心入住长者提供了较好的医疗保障。

  医疗健康服务:养护中心配套社区卫生服务中心,康养中心,燕达医院(三 甲医院),可对长者的慢性病、常见病、一般性疾病等进行诊疗,由家庭医生、 护士、中医医生、全科医生、心理咨询师、医疗专家等提供各类健康服务。

  康复服务:养护中心在非自理区的一层和老年病科三层专门设置了康复中心, 配备的康复师有:脑科、心肺功能、心脏、肢体、运动和中医等康复师, 并配备 了各类现代化的康复设备,为长者提供各项康复服务。

  生活照护:根据长者身体状况,养护中心专业的护理团队,为长者提供不同 等级的规范化护理服务。经过专业培训的护理人员,为长者提供整理衣物、床铺, 洗浴、洗脚、修剪指甲、帮助室内外活动、沐浴阳光、晨晚间护理和各类生活照 料等近百项服务。

  文化娱乐与膳食服务:养护中心配有老年大学、温泉游泳馆、室内模拟高尔 夫球馆、健身俱乐部、桌球馆、书画室、电影院、棋牌室、图书馆等, 同时设置 有:中餐厅、西餐厅、特色餐厅、素食餐厅等,可容纳 3,000 多长者同时就餐。

  居家养老服务:燕达金色年华社区居家养老服务经营主体是三河市燕达金色 年华健康养护中心。隶属于燕达国际健康城, 依托河北燕达医院和燕达金色年华 健康养护中心的服务优势,为居住在家的老年人提供健康管理、康复理疗、上门 照护、日间照料和心理咨询、老年大学、便民服务等。让有需要的康养老人, 足 不出户就能享受到高品质的“医康养”服务。

  和熹会是保利(广州)健康产业投资有限公司旗下全国性专业养老服务机构 品牌,其以长者需求为核心,全力打造医养结合型中心,已在北京、上海、成都、

  广州、嘉善等多个城市连锁发展, 入住长者可享受一地入住、多地养老的候鸟式 养老服务体验。目前和熹会已开业机构包括:保利北京和熹会、保利北京静和养 老、保利北京鲁谷和悦会、保利广州天悦和熹会、保利广州中科和熹会、广州海 龙街颐康中心、广州龙洞街颐康中心、广州琶洲街颐康中心、保利嘉善银福苑、 保利西塘和熹会(一期和二期)、保利大云银福之家、保利嘉辰银福之家、保利 西塘银福之家、保利成都和熹会、太原青运社区养老服务中心、保利长沙天心和 悦会。以北京和熹会老年公寓为例,该公寓建筑面积 22,400m2,床位 400 张,2012 年 12 月开业,服务自理/护理/失能失智老人。机构入住率常年保持在 90%以上, 当前入住率达 90%,平均年龄 87 岁,最长者年龄 107 岁。

  和熹会老年公寓配有医务室、康复室, 配有专业医护团队、照护团队, 并设 有认知症照护专区,同时与周边三甲医院搭建了绿色通道、提供疾病转诊服务。

  医务室配套专门的康复区,配备齐全的适老化康复设施,有专业康复师为老人进 行一对一专业康复训练。

  和熹会老年公寓可以为长者提供医疗服务、康复服务、生活照护服务、营养 配餐服务、专业社工服务。

  由于医养产业发展起步较晚,我国诸多地区的养老行业普遍存在“医养分离” 的现象。行业规范待完善、优质医护资源不足、医保支付体系不完善以及医养行 业的盈利性问题均是导致我国养老体系“医养分离”,制约医养产业发展的关键 痛点。

  当前,我国医养领域发展规范大部分都是各地经过实践探索后出台的地方性 法规以及部门文件和规章,行业发展规范及监管体系仍待完善。医养结合养老模 式推行的初衷是形成“医养护三者紧密融合”的一种全方位的养老模式,但现阶 段医养结合并未发挥出预期的联动效果。

  在我国,医养结合服务机构在人员构成上存在两大显著问题:首先是从事该 领域的工作人员相对较少,其次,人员专业素养普遍偏低。目前我国相关工作人 员约有 100 万人,相较于需要特别关照的 4,000 多万老年人群体,医养人才数量 严重不足。此外, 众多从业人员并未持有相关的专业护理资格证书,且在职期间 也鲜少接受系统的医养知识培训及定期考核,导致他们的专业技能整体偏弱,服 务品质亦难以得到有效保障。这与我们国家对养老服务职业的社会认可度不高、 薪资待遇缺乏吸引力等因素有关系。

  此外,中国医院的全科能力较弱,老年人罹患多种疾病的前提下,只有专科 的治疗服务模式在能力上不匹配。受教育失衡、 职业发展受限以及收入水平较低 等因素影响,我国全科医生数量有着巨大的缺口。根据卫健委数据,我国每万人

  口全科医生数已由 2020 年的 2.9 人提高至 2022 年的3.28 人,但仍远远低于西方 国家的平均水平,这也在一定程度上影响了中国医养结合行业发展。为适应老龄化需求,2019 年,国家卫生健康委会同国家发改委、教育部等八 部门已发布《关于建立完善老年健康服务体系的指导意见》,该文件明确:“有条 件的二级及以上综合性医院要开设老年医学科,到 2022 年,二级及以上综合性 医院设立老年医学科的比例达到 50%” 。但在全科长期积弱的体制现状下,如何 将老年科的建设做到实处,仍然面临不少挑战。除了全科人才缺乏之外, 医院的 经营模式和医保的支付考核如何进行转变是其中的关键。

  目前我国的养老服务支付体系中,医疗保险的支撑力度尚显不足。除部分与 公立医院合作且距离极近的养老机构外,大部分养老机构自设的医疗配套申请划 入医保比较困难。由于申请划入医保需同时满足医疗机构基础设施的硬件标准与 医务人员配比要求,众多养老机构难以达标。通过全民基本医疗保险来推广医养 结合模式,既面临重重挑战,也不宜成为长远发展的唯一路径。未来, 推动商业 保险在规模与种类上进一步发展完善,才利于构筑一个更全面、稳健的养老支付 体系。

  二是医保长期只覆盖医疗服务,护理和生活照顾服务缺乏支付方,导致医养 结合的链条无法贯通。长期护理险的试点显示其资金主要来自医保, 在医保资金 有限的前提下,未来将长护险将独立筹资。不过,在企业整体减负的大背景下, 筹资的渠道和各地发展趋势将面临一定的挑战。

  当前医养结合服务模式仍面临盈利挑战。由于我国养老行业主体多有公益性 质,加之基层医疗机构的服务项目收费偏低,导致现有的商业化养老产品在服务 层面盈利效果并不理想。其盈利大多依赖于类似地产及金融产品的方式, 服务对 象也往往局限于高净值人群,而非普遍老年人群体。同时, 由于医养结合项目的 投资成本较高,回报周期较长,盈利模式仍在摸索。部分机构在运营成本上升与

  收费标准受限的双重压力下,面临着经济效益与社会效益平衡的难题。因此, 除 了政府的资金支持之外,激发社会资本的参与也显得尤为重要。

  随着中国社会老龄化进程的加速,以及国民对健康养老需求的日益提升,生 活水平提高和消费观念转变,老年人群对高质量医疗保健服务与舒适养老服务的 需求日益增强,医养结合市场需求将被进一步释放,未来市场前景广阔。

  随着科技日新月异,尤其是数字化与智能化技术的深入应用,医疗养老行业 的转型升级已见端倪。如远程医疗咨询、智能化监护等创新服务模式的兴起, 拓 展了该行业的服务范畴,并显著提升服务品质。从长远视角审视, 医养结合将在 优化资源分配、提高服务水平、确保老年人群福祉等多方面扮演更为关键的角色。不仅助力我国积极应对人口老龄化的挑战,也成为了促进经济社会协调发展的有 力支柱。

  医养结合产业政策、评价标准将进一步落地和完善。包括医养结合的监督管 理、基层医疗机构收费标准过低、医疗保险支付政策不完善, 以及机构护理人员 激励鼓励政策不足等制约机构医养模式发展的问题,将通过相关政策落地、细化 得到改善。

  在我国,结合家庭与社区的医养模式更契合实际情况。从社会经济层面考虑, 我国庞大的人口规模使得居家和社区养老能有效缓解养老床位及机构短缺的压 力。对于养老投资机构而言,居家与社区医养场景以提供服务为主,具有投资少、 回报快的优势。对于医养服务需求者来说, 居家养老相比于资本密集型的养老院 和养老地产,成本更为低廉,同时也更贴合中国传统文化价值观。居家为核心、

  社区为支持的养老方式,在资源运用和成本控制上具有优势,展现出覆盖面广、 成本低的特性,既减轻了家庭的养老压力,又降低了养老资金的投入需求。

  在医养结合的实践中,中医药展现出了其独特的价值和功能。“未病先防、 已病早治、既病防变”的中医预防理念与“以养促医,以医助养”的现代观念不 谋而合。我国特有的中医药健康养老服务, 融合了医疗与养老的双重优势,针对 养老,中医药能够提供诸如太极拳、八段锦、按摩、针灸、拔罐、刮痧及药浴等 多种养生保健项目。各类医养机构可针对老年人的不同健康状况, 量身打造具有 中医特色的调养康复计划。

  在城市远郊低价拿地开发养老养生项目,随着土地价值提升进而获得土地溢价收益。这部分是最容易、也是开发商最想赚到的钱。

  有康养意愿的人群有消费的需求,所以在护理方面、服务方面供应品种丰富,通过提升服务来盈利。

  为康养人士配置会所及其他服务设施,提供消费场所,通过配套设施获取收益。服务和设施是康养产业的核心,但这一部分是目前国内项目的短板,未来需要开发商进一步加强。

  当一个社区成熟之后,会形成康养人群的文化、社交集聚的圈层效应,从而有利于提升地产价值。

  细分市场、研究康养人群的活动规律,进行有针对性的设置,即量身定做,形成一套成熟服务体系、管理体系,从而提升价值。而从精神层面和量身定做提升价值需要进行长时间的探索,才有可能实现。

  目前国内康养产业的盈利来源重点体现在对客户定位、土地获取、政策优惠补贴、金融结合、专业服务能力等关键要素处理的差别上,由此形成各具内涵的盈利模式。

  销售产权快速盈利。与传统的出售产权房方式基本一致,以养老、养生、度假概念,出售房屋产权为主,区域级别配套并举。通过出售适老化住宅产品快速回笼资金,是目前较为普遍的一种盈利方式。

  劣势:无法享受物业持有带来的增值收益,也意味着放弃了康养产业链上居住以外的其他衍生价值。

  没有选择出售物业,而是持有并长期租赁,担任起运营商角色,设立一定的入住门槛,然后采取按月收取服务费的形式运作项目。

  这种模式可以通过产权销售实现资金快速回笼,降低资金成本和压力,用于经营性物业的建设,同时经营性物业与配套设施又提升了可售物业的市场价值,使整个项目实现内部平衡和良性循环。

  这种模式是持有型不动产开发的重要策略,为国内大部分康养产业开发商所接受,对于资金实力有限的传统开发商比较合适,适用于普通养老公寓和大型混合式养老社区的开发。

  优势:这种模式可以缓解资金压力,也可以避免后期运营服务中出现的问题,解决资本投入与后期盈利的问题。

  会员制模式是指投资运营商销售会员资格,并为会员提供全方位、多层次的康养服务,通过收取会员费和服务费实现盈利。

  这种模式以运营商持有物业为基础,以提供康养服务为核心,规避了产权销售的后期管理难和物业租赁的回收周期长的难题,是养老地产业盈利模式的重要创新。

  即老年人退休以后,从开发商处购买一套老年公寓,然后与开发商签定合同,每月由开发商支付给老人一定数量的生活费,直到老人去世,开发商返还剩余本金,住房归开发商所有。

  在项目存在不能进行产权分割销售的实际条件下,坚持买卖不破租赁原则,采取转让固定年限使用权的盈利模式,这也是资金快速回笼和项目运营的理想模式。

  采用一定押金分月或分季度付款的盈利模式,租期一般比较分散,有长有短,在这种模式下,一般是由开发商与专门的经营公司或物业公司合作开发,将既得利润作为按股分红的盈利模式。

  未来健康事业,将是人人都需要的事业。真正从事这个领域的人,都将为社会提供帮助,成为人们的福星。新的模式正在形成,成为传统医疗的补充和部分替代。

Copyright © 2012-2025 金宝博官方网站 版权所有 非商用版本 备案号: